搜索
首页
学校概况
基本概况
通知公告
历任校长
校园新闻
党建之声
党建动态
学习园地
党务公开
课程教学
教学动态
教务管理
教学研究
教学成果
课程建设
德育园地
德育课程
校园活动
荣誉奖项
德育常规
教师发展
教师培训
人事工作
成果交流
教育科研
服务之窗
安全卫生
后勤服务
校务公开
教工之家
民主管理
活动掠影
夕阳花絮
体育特色
专项教学
竞赛活动
体育社团
语言文字
政策法规
宣传培训
教育教学
管理机制
首页
>
学校概况
>
通知公告
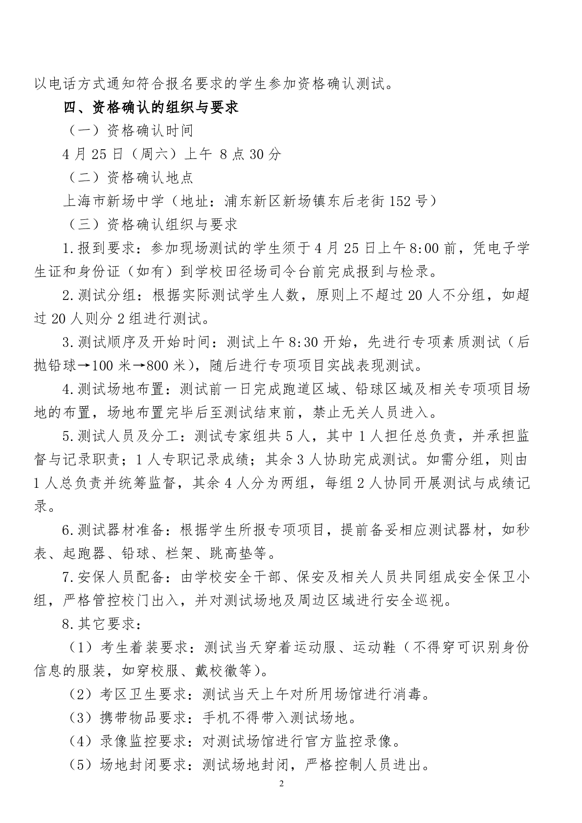
2026年上海市新场中学招收区级优秀体育学生工作方案-田径项目
日期:2026-04-10 15:00:56 发布人:新场中学 浏览量:
0
操作>>
核发:新场中学
点击数:0
【
收藏本页
】
上一篇:
没有了
下一篇:
2026年上海市新场中学招收区级优秀体育学生工作方案女子足球项目...
返回首页
关闭页面
分享到
相关链接